|

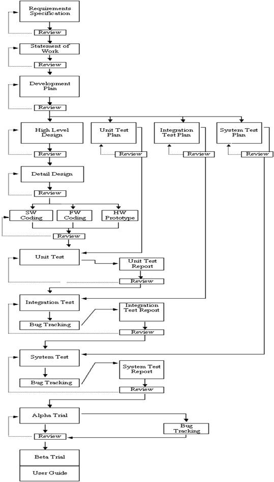
Software
Development
Macrosoft Inc's custom software
development services comprise an array of programming activities:
· Development of custom Internet
applications/solutions.
· Development of databases, software to support your
business processes.
· Porting, re-engineering of legacy software applications.
· Maintenance, support of customer's software.
· Integration of third-party components/applications, reverse engineering.
· Development of virtual drivers and drivers for customer's hardware.
· Customization, integration of open-source solutions.
Development
Process

|